欢迎访问安徽农业大学人文社会科学学院!今天是
学校首页智慧安农
当前位置: 首页 - 通知公告 - 正文

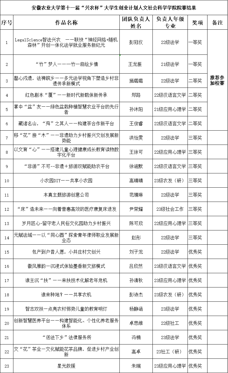
关于人文社会科学学院兴农杯暨“挑战杯”院赛结果的公示

日期:2023年12月06日 08:18 作者: 点击:

根据学院《关于举办安徽农业大学人文社会科学学院第十一届“兴农杯”大学生创业计划竞赛院赛的通知》的要求,本着公开、公平和公正原则,经个人报名、现场答辩、专家评审,拟推荐《LegalScience智法兴农——联袂“神经网络+随机森林”开创一体化法学就业服务新纪元》等6个项目到学校参加竞赛。

如对以上结果有异议,请于128日前反映。联系人:张智勇,联系电话:0551-65786184。


                        安徽农业大学人文社会科学学院

                               2023年12月6日


上一条:人文社会科学学院”国元证券奖助学金”(三期)受助学生名单公示 下一条:人文社会科学学院2023年宋庆龄未来助学金

Top