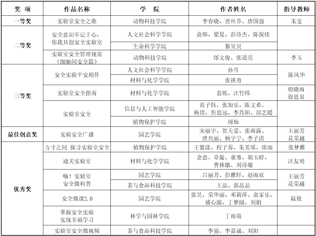
本网讯 近日,由校实验室安全管理中心、团委联合举办的实验室安全微视频、绘画大赛圆满结束,我院学生在大赛中表现出色,共荣获10个奖项,其中微视频作品二等奖1项,三等奖1项,绘画作品二等奖1项,优秀奖7项,获奖比例占总获奖数量的27%。


本次比赛,我院实验教学中心工作人员广泛动员、精心组织,建立大赛QQ工作群,发布《人文社会科学学院实验室安全管理规范》,组织学生学习实验室安全知识和技巧要领,指导学生围绕相关主题展开竞赛设计。同时,实验中心向参赛学生开放实验室,邀请学生现场观摩,通过亲身体验参与提升学生的实验室安全意识,提高实验室安全竞赛技能。

近年来,实验中心本着“统筹建设管理,健全规章制度,优化资源配置,构建实践育人体系”的原则,从全力做好实验实践教学保障,到教学、科研、社会服务、创新创业、对外开放“五位一体”的转变。本次积极组织学生参与实验室安全微视频、绘画大赛,不仅提升了我院学生实验室安全意识,营造了良好的实验室安全文化氛围,也展示了学院在实践育人方面的突出成果。
另讯:近日,学校公布我校第一届实验室安全技能竞赛获奖名单,我院实验中心工作人员经过理论考试和技能实操,与涉化类学院专业同台竞技,获得校第一届实验室安全技能竞赛三等奖。(作者:刘子龙 成霄霞 一审:毕兰凤 二审:单国雷)